No audio available for this content.

More Receiver Nodes Bring Ubiquitous Navigation Closer
Encouraging results from new indoor tests and advances in collaborative phased arrays come from MUSTER: multiple independently operating GPS receivers that exchange their signal and measurement data to enhance GNSS navigation in degraded signal environments, such as urban canyons and indoors.
By Andrey Soloviev and Jeffrey Dickman
Bringing GNSS navigation further indoors by adding new users to a collaborative network can help realize the concept of ubiquitous navigation. Increasing the number of receiver nodes to improve signal-to-noise ratios and positioning accuracy lies at the heart of the MUlti-platform Signal and Trajectory Estimation Receiver (MUSTER). This article focuses on benefits of integrating multi-node receiver data at the level of signal processing, considering two case studies:
- Collaborative GNSS signal processing for recovery of attenuated signals, and
- Use of multi-node antenna arrays for interference mitigation.
MUSTER organizes individual receiver nodes into a collaborative network to enable:
- Integration at the signal processing level, including:
- Multi-platform signal tracking for processing of attenuated satellite signals;
- Multi-platform phased arrays for interference suppression;
- Integration at the measurement level, including:
- Joint estimation of the receiver trajectory states (position, velocity and time); and,
- Multi-platform integrity monitoring via identification and exclusion of measurement failures.
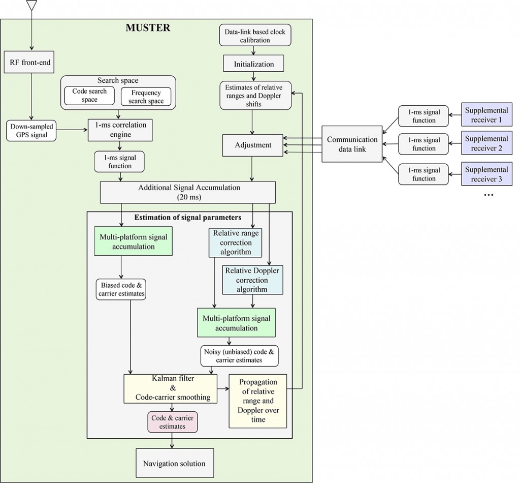
To exclude a single point of failure, the receiver network is implemented in a decentralized fashion. Each receiver obtains GNSS signals and signal measurements (code phase, Doppler shift and carrier phase) from other receivers via a communication link and uses these data to operate in a MUSTER mode (that is, to implement a multi-platform signal fusion and navigation solution). At the same time, each receiver supplies other receivers in the network with its signal and measurement data. Figure 1 illustrates the overall system architecture.
Open-loop tracking is the key technological enabler for multi-node signal processing. Particularly, MUSTER extends an open-loop tracking concept that has been previously researched for single receivers to networked GNSS receivers. Signals from multiple platforms are combined to construct a joint 3D signal image (signal energy versus code phase and Doppler shift). Signal parameters (code phase, Doppler shift, carrier phase) are then estimated directly from this image and without employing tracking loops.
Open-loop tracking is directly applied to accommodate limitations of military and civilian data links. To support the functionality of the receiver network at the signal processing level (that is, to enable multi-platform signal tracking and multi-platform phased arrays) while satisfying bandwidth limitations of existing data link standards, individual receivers exchange pre-correlated signal functions rather than exchanging raw signal samples.
Before sending its data to others, each receiver processes the incoming satellite signal with a pre-processing engine. This engine accumulates a complex amplitude of the GNSS signal as a function of code phase and Doppler frequency shift. Receivers then broadcast portions of their pre-correlated signal images that are represented as a complex signal amplitude over the code/Doppler correlation space for 1-ms or 20-ms signal accumulation. For broadcasting, portions of signal images are selected around expected energy peaks whose locations are derived from some initial navigation and clock knowledge.
This approach is scalable for the increased number of networked receivers and/or increased sampling rate of the ranging code (such as P(Y)-code vs. CA-code). The link bandwidth is accommodated by tightening the uncertainty in the location of the energy peak. As a result, the choice of the data link becomes a trade-off between the number of collaborative receivers and MUSTER cold-start capabilities (that is, maximum initial uncertainties in the navigation and clock solution).
Multi-Node Signal Accumulation
An earlier paper that we presented at the ION International Technical Meeting, January 2013, describes the approach of multi-platform signal accumulation for those cases where relative multi-node navigation and clock states are partially known. This section reviews that approach and then extends it to cases of completely unknown relative navigation and clock states. The following assumptions were previously used:
- Relative position between networked receivers is known only within 100 meters;
- Relative receivers’ velocity is known within 2 meters/second;
- Relative clock states are calibrated with the accuracy of 100 nanoseconds (ns) or, equivalently, 30 meters.
These assumptions are generally suitable for a pedestrian type of receiver network (such as a group of cellular phone users in a shopping mall area) where individual nodes stay within 100 meters from each other; their relative velocities do not differ by more than 2 meters/second; and, the clocks can be pre-calibrated using communication signals. In this case, zero relative states are used for the multi-node signal accumulation and subsequent tracking. Figure 2 summarizes the corresponding MUSTER tracking architecture.

Relative navigation states are initialized based on clock calibration results only: zero relative position and velocity are assumed. These initial states are then propagated over time, based on MUSTER/supplemental tracking results (Doppler frequency estimates and higher-order Doppler terms). Code and frequency tracking states are computed by combining biased and unbiased measurements. Biased measurements are obtained by adjusting supplemental signal images for approximately known relative states only. Unbiased measurements are enabled by relative range/Doppler correction algorithms that estimates range and frequency adjustments for each supplemental receiver.
The Kalman filter that supports the optimal combination of biased and unbiased tracking measurements also includes code-carrier smoothing to mitigate noise in measured code phase. For those cases where multi-platform signals are combined coherently, a standard carrier-smoothing approach is used. When non-coherent signal combinations are applied, a so-called pseudo-carrier phase is first derived by integrating Doppler estimates over time and then applied to smooth the code phase.
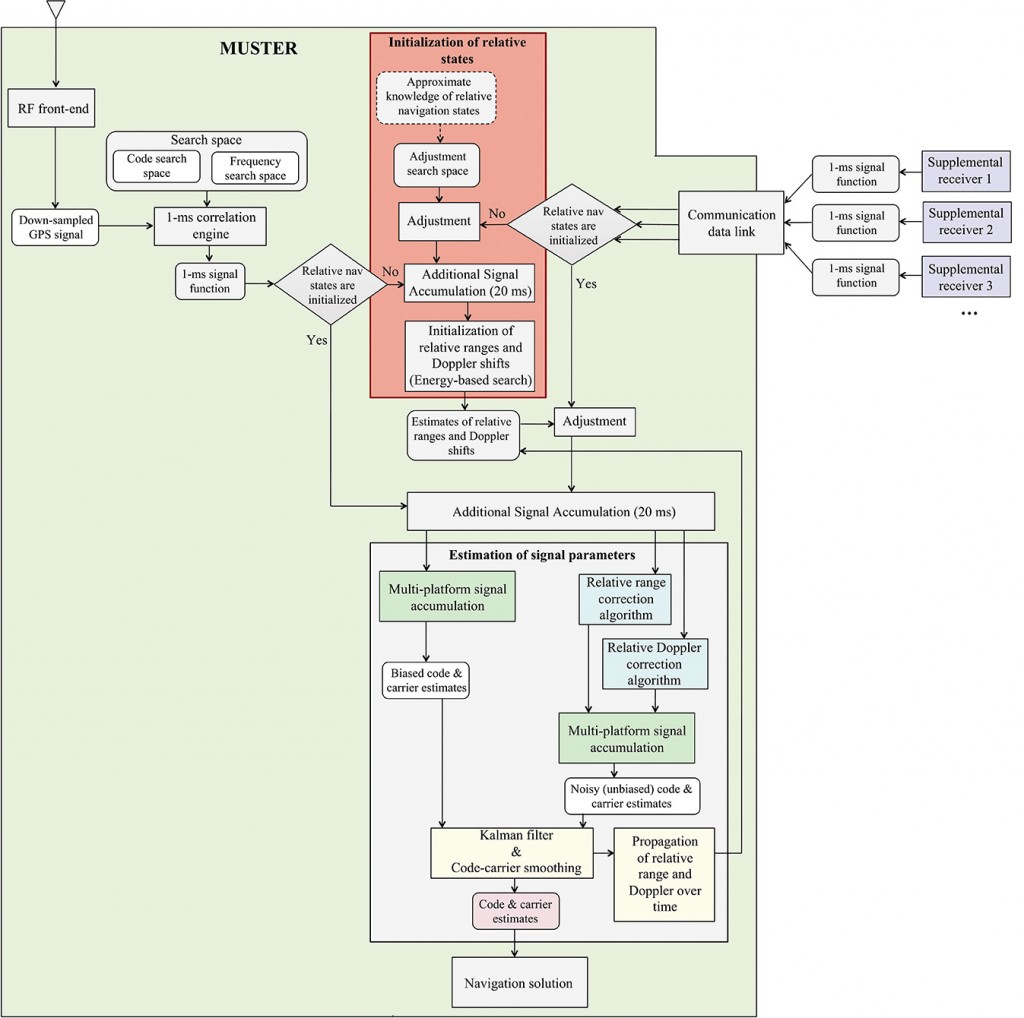
Multi-platform signal accumulation and tracking can be extended to include cases where the relative navigation parameters are completely unknown. For such cases, MUSTER implements an adjustment search to find the values of code phase and Doppler shift for each supplemental receiver that maximize the overall signal energy.
Adjustment search must be implemented if MUSTER/supplemental relative states are completely unknown, or if their accuracy is insufficient to enable direct accumulation of multi-platform energy, for example, when the relative range accuracy is worse than 150 meters and an energy loss of at least 3 dB is introduced to the signal accumulation process. For each code phase, Doppler and carrier phase (if coherent integration is performed) from the adjustment search space, a supplemental 1-ms function is adjusted accordingly and then added to the MUSTER function. Multiple 3D GPS signal images are constructed, and the image with the maximum accumulated energy is applied to initialize relative navigation parameters: code phase and Doppler shift adjustments values from the adjustment search space that correspond to the energy peak serve as approximate estimates of relative range and Doppler.
The accuracy of these estimates is defined by the resolution of the adjustment search, which would be generally kept quite coarse in order to minimize the search space. For instance, a 300-meter search grid is currently implemented for the code phase, which enables the resolution of relative ranges within 150 meters only. Hence, to mitigate the influence of relative state uncertainties on the tracking quality, a correction algorithm is applied as described in our earlier paper. Figure 3 shows the overall system architecture.

The architecture keeps all the previously developed system components and adds the adjustment search capability (red block in Figure 3) to incorporate cases of unknown MUSTER/supplemental receivers’ relative navigation states. To minimize the computational load, adjustment search is performed only for the first tracking epoch. Search results are applied to initialize the estimates of MUSTER/supplemental range and Doppler, which are then refined at each subsequent measurement epoch using a combined biased/noisy tracking scheme.
The updated architecture can support cases of completely unknown relative states, as well as those cases where relative states are coarsely known, but this knowledge is insufficient to directly combine multi-platform signals.
The complete adjustment search is possible. However, it is extremely challenging for actual implementations due to both large computational load and a data exchange rate associated with it. To exemplify, NcodexNDoppler versions of the multi-platform 3D function have to be computed for the case where Ncode code phase and NDoppler Doppler shift adjustment search bins are used and outputs from two receivers are combined non-coherently. A complete search (1023 code bins and 11 frequency bins) requires computation of 11,253 3D functions. This number increases to (11,253)2 or 126,630,009 if the third receiver is added.
In addition, receivers must exchange their complete pre-correlated signal functions, which puts a considerable burden on the computational data link. For instance, the exchange of complete 1-ms functions with the 4-bit resolution of samples (required to track the carrier phase) results in the 45 Mbit/s data rate for only a 2-receiver network. Hence, it is anticipated that for practical scenarios, a reduced adjustment search will be utilized for cases where the accuracy of relative states does not support the direct accumulation of multi-platform signals: for example, when the distance between users in the network exceeds 150 meters. In this case, only segments of 1-ms functions around expected energy peaks (estimated based on approximate navigation knowledge) are exchanged.
Phased Arrays
Multi-platform phased arrays have been developed to enable interference and jamming protection for GNSS network users who cannot afford a controlled reception pattern antenna (CRPA) due to size, weight, and power (SWAP), as well as cost constraints. The multi-node phased array approach presented here cannot match the performance of CRPA, with its careful design, antenna calibration, and precise knowledge of relative location of phase centers of individual elements. However, it can still offer a significant interference protection to networked GNSS users.
The multi-platform phased array implements a cascaded space-time adaptive processing (STAP) as illustrated in Figure 4.

Cascaded STAP implements temporal filtering at a pre-correlation stage, while spatial filtering (in a form of the digital beam forming or DBF) is carried out at post-correlation. Cascaded STAP is implemented instead of joint STAP formulation to
- remove the need to exchange raw signal samples (which is necessary when DBF is applied at pre-correlation); and,
- support a novel DBF approach that does not require precise (that is, sub-centimeter to centimeter-level) knowledge of relative position and clock states between network nodes (described later).
Signal samples are still exchanged for the estimation of signal covariance matrices that are required for the computation of temporal and spatial weights. However, the sample exchange rate is reduced significantly as compared to the joint STAP: for example, only 100 samples are currently being exchanged out of the total of 5000 samples over a 1-ms signal accumulation interval.
The DBF uses the Minimum Variance Distortion-less Response (MVDR) formulation for the computation of spatial weight vector. MVDR constrains power minimization by the undisturbed signal reception in the satellite’s direction:
(1)
where Φ is the multi-node signal covariance matrix that is computed based on temporal filter outputs; superscript H denotes the transpose and complex conjugate operation; and, η is the steering vector that compensates for phase differences between array elements for the signal coming from the satellite’s direction:
(2)
In (2), u is the receiver-to-satellite line-of-sight (LOS) unit vector; rm is the relative position vector between phase centers of the mth node and MUSTER; (,) is the vector dot product; and, λ is the carrier wavelength.
Following computation of DBF weight, multi-node 1-ms GPS signal functions are combined:
(4)
where
is the complex 1-ms accumulated signal amplitude of the mth node for the (l,p) bin of the code/carrier open-loop tracking search space. The result is further accumulated (for example, over 20 ms) and then applied for the open-loop estimation of signal parameters.
One of the most challenging requirements of the classical MVDR-based DBF is the necessity to estimate relative multi-node position and clock states at a centimeter level of accuracy. To eliminate this requirement and extend potential applications of multi-node phased arrays, the DBF was modified as illustrated in Figure 5.

The modified approach searches through phase adjustments to supplemental receivers and chooses the adjustment combination that maximizes the output carrier-to-noise ratio (C/N0). As a result, no knowledge of the relative navigation states is needed. For each phase combination,
, from the adjustment search space, the satellite lookup constraint is computed as:
Due to the cyclic nature of the phase, the search space is limited to the [0,2π] region. The search grid resolution of π/2 is currently being used.
The obvious drawback of the exhaustive search-based DBF is that the approach is not scalable for the increased number of network users. However, it can still be efficiently applied to a relatively limited network size such as, for example, five collaborative receivers. In addition, the method does not generally support interference suppression with carrier-phase fidelity. However, code and Doppler frequency tracking statuses are still maintained as it is demonstrated in the next section using experimental results.
Experimental Results
We used two types of experimental setups as shown in Figures 6 and 7, respectively.
The first setup (Figure 6) was used to demonstrate multi-platform signal accumulation with unknown relative states and multi-node phased arrays. Raw GPS signals received by three antennas were acquired by a multi-channel radio-frequency (RF) front-end and recorded by the data collection server. The first antenna served as the MUSTER platform, the second and third antennas were used as supplemental platforms. Relative antenna locations were measured as [-0.00; 0.99; 0.05] m (East, North, Up components) for the MUSTER/supplemental receiver 1; and, [0.16; 0.76; 0.27] m for the MUSTER/supplemental receiver 2.

A stationary test scenario was considered. Clock biases were artificially induced to emulate a case of asynchronous network. Clock biases were introduced by converting raw GPS signal samples into the frequency domain (applying a fast Fourier transform (FFT) to 1-ms batches of signal samples); implementing a frequency-domain timing shift; and, converting shifted signals back into the time domain (via inverse FFTs). Multi-platform signal processing algorithms were then applied to raw GPS signals with asynchronous multi-platform clocks.
The second setup (Figure 7) was applied for the demonstration of indoor signal tracking. Two receiver nodes (roof and cart) with independent front-ends were used. The roof node remained stationary, while the cart was moved indoors. Each node in the data collection setup includes a pinwheel GPS antenna, an RF front-end, an external clock for the front-end stabilization, and a data collection computer. Figure 7 illustrates corresponding test equipment for the cart node.

Multi-Platform Signal Tracking with Unknown Relative States. Two platforms were used to demonstrate the case of completely unknown states (antennas 1 and 3 in Figure 6). The third platform was not used due to the extreme computational burden of the complete adjustment search (about 106 grid points for the case of three platforms). A 0.2-ms (60 km) clock bias was added to GPS signal samples recorded by antenna 3. Complete adjustment search was implemented for the code phase. No adjustment search was needed for the Doppler shift. The use of adjustment search provides approximate estimates of relative shifts in multi-platform code phases. These approximate estimates are then refined using a relative range estimation algorithm. Figures 8 and 9 exemplify experimental results for cases of coherent (C/N0 is 31 dB-Hz) and non-coherent (C/N0 is 29 dB-Hz) multi-platform signal accumulation.
Consistent code- and carrier-phase tracking is maintained for the coherent accumulation case.
Carrier-phase and code-phase error sigmas were estimated as 8.2 mm and 28.8 meters, accordingly. The carrier-smoothed code tracking error varies in the range from –4 to –2 meters for the steady-state region. For the non-coherent tracking case, errors in the carrier smoothed code measurements stay at a level of –5 meters. These example test results validate MUSTER tracking capabilities for the case of completely unknown relative navigation states.
Indoor Signal Processing
The indoor test was performed to demonstrate the ability of MUSTER to maintain signal tracking status under extreme signal attenuation conditions. The test was carried out at the Northrop Grumman campus in Woodland Hills, California, with no window view for the entire indoor segment; all the received GPS signals were attenuated by the building structure. Raw GPS signal data was collected from the test setup shown in Figure 6 and then post-processed with multi-platform signal accumulation algorithm with partially known relative navigation states. A combined 20-ms coherent/0.2-s non-coherent signal accumulation scheme was applied. A complete position solution was derived from five highest-elevation satellites.
As the results for the indoor test show in Figure 10, MUSTER supports indoor positioning capabilities for the entire test trajectory. The GPS-only indoor solution reconstructs the right trajectory shape and size. Solution discontinuities are still present. However, the level of positioning errors (20 meters is the maximum estimated error) is lowered significantly as compared to traditional single-node high-sensitivity GPS implementations where errors at a level of hundreds of meters are commonly observed. This accuracy of the multi-node solution can be improved further when it is integrated with other sensors such as MEMS inertial and vision-aided navigation.

Multi-Platform Phased Arrays
For the functionality demonstration of multi-platform phased arrays, live GPS signal samples were collected with the test setup shown in Figure 6. Interference sources were then injected in software including continuous wave (CW) and matched spectrum interfering signals. The resultant data were post-processed with the multi-platform phased array approach described above. Relative navigation and clock states were unknown; the DBF formulation was augmented with the phase adjustment search.
Figures 11 and 12 exemplify experimental results.


Test results presented demonstrate consistent GPS signal tracking for jamming-to-signal (J/S) ratios from 50 to 55 dB. The steady-state error in the carrier-smoothed code is limited to 5 meters.
Acknowledgment
This work was funded, in part, by the Air Force Small Business Innovation Research (SBIR) grant, Phase 1 and Phase 2, topic number AF103-185, program manager Dr. Eric Vinande.
Andrey Soloviev is a principal at Qunav. Previously he served as a Research Faculty at the University of Florida and as a Senior Research Engineer at the Ohio University Avionics Engineering Center. He holds B.S. and M.S. degrees in applied mathematics and physics from Moscow Institute of Physics and Technology and a Ph.D. in electrical engineering from Ohio University.
Jeff Dickman is a research scientist with Northrop Grumman Advanced Concepts and Technologies Division. His area of expertise includes GPS baseband processing, integrated navigation systems, and sensor stabilization. He holds a Ph.D. in electrical engineering from Ohio University. He has developed high-accuracy sensor stabilization technology and is experienced with GPS interferometry for position and velocity aiding as well as high-sensitivity GPS processing techniques for challenging GPS signal conditions.